唐书房 2020-06-27

以下文章来源于进击2020 ,作者好奇心小池进击2020阅读带来思考,思考带来价值。

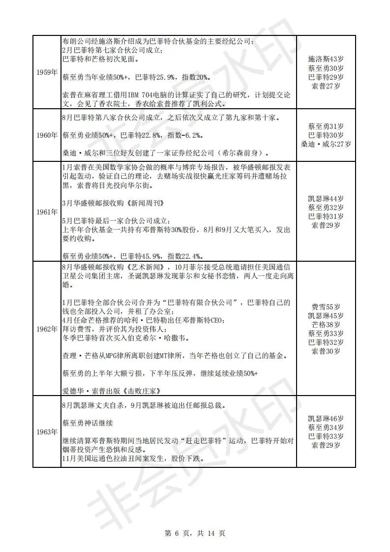
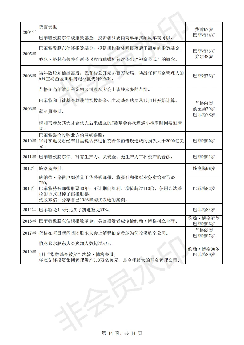
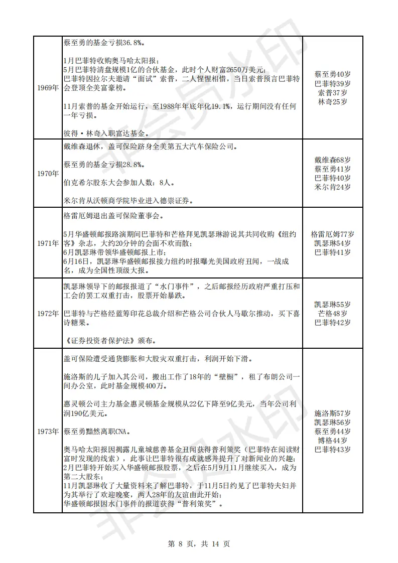
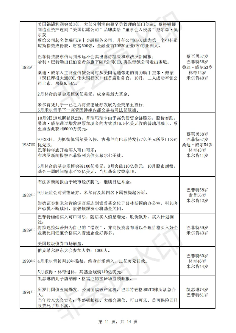
昨天推送了巴芒演义时间线的纯表格版本,发现由于手机屏幕太小字体稍大的话文字会错行,阅读体验不是很好(手机横屏会好一些)。

今天试着把这个导出来用图片格式重新发一次,这下看起来就好多了。

由于没有买软件会员,转换过来有个水印,但完全不影响阅读。

还有就是这个原表的excle和pdf我传到网盘了,需要的可在对话框回复“巴芒演义”获取链接。

做这个表的初心是在读书过程中,看到书中讲某年某月某人某事,我习惯性算一算主人公当时是多少岁,开始就想简单记录一下,然后发现表越做越大。

再然后我就下了点功夫认真弄了一下,就有了这个14页excle,完了回过头翻看,发现还有点价值,于是拿出来分享。

老唐的这本书是以人物加时间为主线,而这个表完全按照时间的先后顺序人物依次登场,你会发现书中不同章节的事件有一些是发生在同一时间,于是就相遇在同一行表格中,放在一起阅读竟然能感受到一点新的思考。

相信这个时间线搭配当当网那张思维导图,能够帮你更加潇洒地在严肃的历史中穿行。

表中没有包含书中全部人物,只有部分我认为相对重要且可以追溯出生日期的。

为了简便并和书中人物年龄统一,年龄计算方法为:当年出生不考虑几月份直接计为0岁,第二年计1岁,依次类推。